リモート会議の「聞こえにくい」は、機械のごきげんではなく“理由”があります。
多くはたった3つ――距離(マイクから遠い)、雑音(周りの音がまざる)、反響(部屋で声がはね返る)。
この3つを順番に整えれば、むずかしい知識や高価な機材がなくても、声はグッと届きます。
本記事は、失敗しない基準とすぐ効く手順、そして環境別の正しい道具を、生活の言葉だけで案内します。
次の会議から“伝わる音”になること間違いなしです!
リモート会議の音が悪くなる理由と基本知識
会議の「聞きにくい」は距離・雑音・反響の3つでほぼ説明できます。
まずはこの3つを切り分けると、どの道具・設定から直せばよいかが一気に分かります。
下の図で“声の経路”をイメージしましょう。
<<挿絵>>
「声が届かない」三大原因(距離・雑音・反響)
「距離」が遠いと声は小さくなり、上げた音量で雑音まで大きくなります。硬い部屋では反響が残り、言葉の輪郭がぼやけます。
- 距離:マイクを口から握りこぶし1個分〜2個分へ近づける(できれば真正面)。
- 雑音:エアコン・キーボード・窓を一時停止/閉じる。
- 反響:カーテンを閉める、机に布/マットを1枚敷く。
これで改善すれば機材より置き方と環境が犯人です!
マイクとスピーカーの役割の違い
マイクはあなたの声を集め、スピーカーは相手の声を出します。スピーカーの音が自分のマイクに入るとエコー(ハウリングやこだま)が発生します。
ここで働くのがエコーキャンセラー(AEC)とフルデュプレックス(同時に話しても途切れにくい)です。
さらにマイクには以下の指向性があります。
- 単一指向性=前の声を強く拾う(1人用・雑音カットに有利)
- 無指向性=全方向を均等に拾う(机の中央で複数人用)

用語解説
| 用語 | 説明 |
|---|---|
| 指向性(しこうせい) | どの方向の音を主に拾うか。懐中電灯の光の向きのイメージ。 |
| ノイズ抑制(会議アプリの機能) | タイピング音や外の雑音を自動で小さくするお掃除機能。Zoom/Teamsに搭載 |
| エコー | 相手の声や自分の声が回り込み、遅れて重なる現象。AECで打ち消す。 |
| ビームフォーミング | 狙った方向だけを強調して拾う賢い集音。複数人の会議で有効。 |
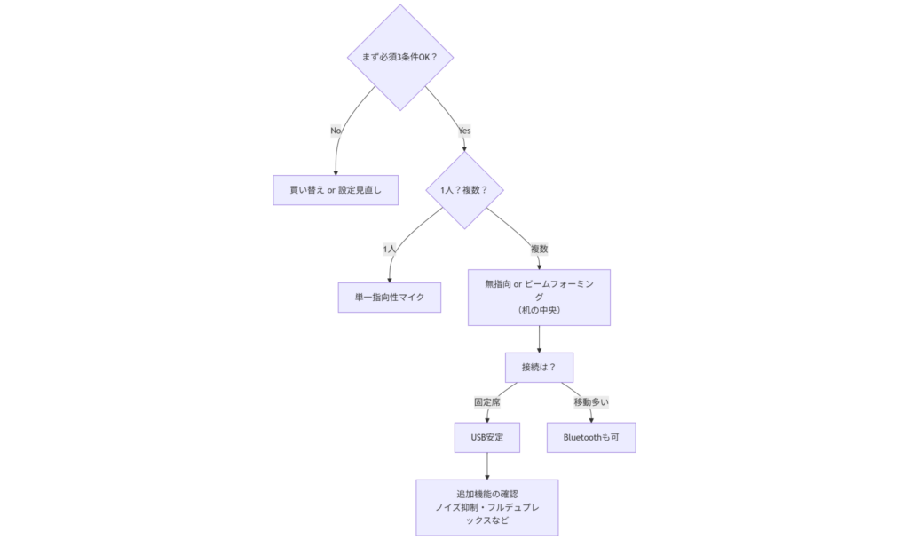
失敗しない選び方:スペック表と実用のつなぎ方
必須チェック(接続安定・物理ミュート・エコー対策)
道具選びの最低ラインは①安定接続 ②物理ミュート ③エコー対策(AEC/全二重)です。
会議中に音が切れたり回り込んだりすると、他の長所はゼロになります。まずここを満たす機材だけを候補に残しましょう。

- 接続:はじめはUSB優先(給電も兼ねて安定)。
- 物理ミュート:ボタン一発で赤ランプなどの目印がある。
- エコー対策:AEC/フルデュプレックスの記載が明確。
指向性と集音範囲の決め方(1人/複数)
1人なら単一指向性(前だけ強く拾う)を口元10〜20cmで運用。雑音が混ざりにくく、小声でも通ります。
複数なら無指向 or ビームフォーミングを机の中央に。半径の目安は製品資料の「推奨人数/距離」を優先します(迷ったら一回り上のクラス)。
- 1人×静か:単一指向性マイク+イヤホン
- 1人×騒がしい/共有席:ブーム付きヘッドセット
- 2〜6人:小型スピーカーフォン(中央設置)
- 7人以上:上位スピーカーフォンや連結を検討
接続方式(USB/Bluetooth)の使い分け
USBは“有線の安心”、電池切れも遅延もほぼ無く、PC会議の初手に向きます。
Bluetoothは“自由に動ける”が、電池・混雑環境・ペアリング切替で不安定になることがあります。
- 固定席・長時間:USB
- 移動・スマホ会議:Bluetooth併用(PC用ドングル付属だと安定しやすい)
- 大事な場面:USBに戻すが鉄則
周波数・サンプリングを“生活の言葉”に翻訳
周波数特性=声の低い〜高いの幅、サンプリングレート=声のなめらかさです。会議では“話の聞き取りやすさ”が主役なので、極端なハイレゾは体感差が出にくいことが多いです。
- 周波数特性:おおよそ100Hz〜8kHz以上あれば会話の輪郭は十分(目安)。
- サンプリング:48kHz対応なら余裕、32kHz/24kHzでも実務は成立。
- 注意:「ハイレゾ=必ず聞き取りやすい」ではない。まずはマイク位置と指向性。

これらの3条件で土台を固め、1人の場合は単一指向性/複数人は中央設置を決め、PCとの接続はUSB。
こんな条件だけでもかなり効きやすい声になると思います!
環境別・目的別の最適解+商品例
利用シーン毎におすすめの商品例を紹介します。
※商品情報は公式ホームページの記載から引用しています。(価格は変動するため目安扱い)。
自宅1人用:静かな部屋/生活音がある部屋
静かな部屋は「USB単一指向性マイク+イヤホン」
Audio-TechnicaのAT2020USB-Xがおすすめです。口元10〜20cmに置くと、小声でもクリアに届きます。
- 指向性:単一指向性
- 接続:USB-C
- 価格目安:20,000円
もう少しリッチに整えるならShure MV7/MV7+。後でXLRミキサーに発展させたい人にも向いていると思います!
- 指向性:単一指向性
- 接続:USB-C
- 価格目安:35,000円
生活音がある部屋/共有席はノイズ抑制マイク内蔵ヘッドセット
Jabra Evolve2 65 Flex。ブームを口元2横指に寄せるのがコツです!
- 指向性:非公表
- 接続:Bluetooth5.2、無線(USBドングル)、優先(USB)
- 価格目安:28,000円
予算重視の有線ならLogicool H390R/H390RC(USB-A/USB-C版)。物理ミュート付きで迷わず使えます。
- 指向性:双指向性
- 接続:USB-A(H390RCはUSB-C)
- 価格目安:4,000円
- 静か → 単一指向性マイク/騒がしい → ブーム付きヘッドセット
- 見た目よりマイク位置(10〜20cm)を優先
共有オフィス:雑音が多い・半個室
周りの声が乗りやすいので、ヘッドセット一択。口元に近いブーム+アプリのノイズ抑制ONが鉄板です。
持ち歩きやすさ重視ならJabraのEvolve2 65 Flexを基準に、USBドングル同梱モデルで接続安定を確保。
- 指向性:非公表
- 接続:Bluetooth5.2、無線(USBドングル)、優先(USB)
- 価格目安:28,000円
- ブーム先端を口角の前に合わせる
- 重要会議はBluetoothよりUSBにつなぐ
出張・モバイル:ホテル・カフェ
小型スピーカーフォンで「複数人でも聞こえる」を確保。
HPのPoly Sync 20がおすすめです。
テーブル中央に置き、距離1m以内を目安に話します。
- 指向性:可変指向性ビームフォーミング(3マイクによる可変)
- 接続:有線(USB)、Bluetooth
- 価格目安:13,000円
- 本体+短いUSB-Cケーブル+有線イヤホン(緊急時の代替)
- カフェは壁側席で反響を減らす
小会議室(2–6人)/会議室(7人以上)
2–6人:USB有線の机中央スピーカーフォン
Anker PowerConf S330がおすすめ!
ミュート状態がアプリと同期でき、会議進行をラクにすることができます!
- 接続:USB-C
- 価格目安:10,000円
7人以上:上位機や連結で面積カバー
Anker PowerConf S500がおすすめ!
必要に応じて2台リンクで面積拡張という選択肢もありです!
- 接続:USB-C
- 価格目安:25,000円
また、Poly Sync 40もおすすめですよ。:3マイク、約2.5mの集音、フルデュプレックス、USB/Bluetooth
長机の中央寄りに置き、話し手を机の内側に集めると届きやすいです。
- 接続:USB-A、Bluetooth
- 価格目安:18,000円
- 製品の「推奨人数/距離」を一回り上で選ぶ
- 長い会議は給電しながら運用(電池切れ防止)
価格帯と費用対効果の目安
価格は常に変動します。「まず聞こえる運用」→「部屋に合う型」→「上位機能」の順で投資するとムダが出にくいです。
最小投資は有線ヘッドセット、1人で声質アップはUSB単一指向性、複数人はスピーカーフォンが効率的。迷ったら上位“型”に1クラス足すほうが買い直しを防げます。
すぐ効く改善策&トラブル対処
まずは買い替えずに置き方と設定を変更してみましょう!
3分でできる“おすすめ”セットアップ
- 距離:マイクを口から10〜20cm・真正面に。
- 機器選択:PCと会議アプリのマイク/スピーカー名が狙いの機器になっているか確認。
- ノイズ抑制:
- - Zoom:設定 → オーディオ → オーディオプロファイル → 背景雑音の抑制(Auto/Low/Medium/High)を場面で切替。にぎやか→High、静か→Auto/Low。
- - Teams:会議画面の…(その他の操作)→ オーディオ設定 → ノイズ抑制をON。
- 音楽や動画を流すとき:Zoomはオリジナルサウンド/高忠実度を使う。ただしエコーキャンセルが弱まるのでヘッドホン必須。
よくある症状の原因と直し方
- ノイズ(ザワザワ/タイピング)
原因:距離が遠い/抑制が弱い。
対処:近づく→ZoomはMedium/High、Teamsはノイズ抑制ON。必要ならZoomのパーソナライズ音声分離も検討。 - 音割れ(バリッ)
原因:声が大き過ぎる/口が近すぎ。
対処:少し離す(+5cm)、入力感度の自動調整をOFF→ONなどで最適化(Zoomオーディオ設定内)。 - エコー(こだま/二重に聞こえる)
原因:相手の声が自分のマイクに回り込み。
対処:スピーカー音量を下げる/ヘッドセット使用/AEC有効、必要なら全員ミュート→発言者だけ解除。
会議前チェックリスト
- ミュート物理ボタンが光って状態が分かる
- メーター(話すとピコピコ)がしっかり動く
- マイク距離10〜20cm/机中央にスピーカーフォン
- Zoom:背景雑音の抑制のレベルを確認/音楽共有時はオリジナルサウンド+ヘッドホン。
- Teams:ノイズ抑制ON、必要ならボイスアイソレーションで自分の声を強調。

うまくいかない時は、距離→抑制→エコーの順で見直すと迷いないと思います!
よくある質問
- QUSBマイクとヘッドセット、どっちが聞こえやすい?
- A
周りが静かならUSBの単一指向性マイク+イヤホンが声をいちばんクリアに届けます。雑音が多い場所や共有席ではブーム付きヘッドセットが有利。判断は「静か→単一指向性」「騒がしい→ヘッドセット」です。
- QBluetoothは便利だけど遅れたり切れたりしない?
- A
便利ですが、混雑環境で遅延・ブツブツが出やすいのも事実。大事な会議はUSBに切り替えるのが安全策。Bluetoothを使うなら、PC用ドングル同梱モデル+満充電+近距離で安定します。
- Qエコーとハウリングって何が違う?どう止める?
- A
どちらも“相手の声や自分の声が回り込む”現象。エコーは遅れて二重に聞こえ、ハウリングはキーンと鳴きます。対処の順番は
- スピーカー音量を下げる/ヘッドセット使用
- 全員ミュート→話す人だけ解除
- マイクとスピーカーを遠ざける/机の中央に置く
- 機器のAEC(エコーキャンセル)を有効に
- Q単一指向性と無指向性、どう見分けてどう置く?
- A
取説や製品名にCardioid(単一)/Omni(無指向)と書かれます。置き方のコツは、
- 単一指向性:口の真正面、10〜20cm。横を向くと急に音が細くなる。
- 無指向性:机の中央、できれば全員から同じ距離。テーブルから5〜10cm浮かせると机の反射が減ります。
- Qノイズ抑制は強くするほど良いの?
- A
強すぎると息・小声・楽器まで消えがち。普段は自動/中がバランス良く、にぎやかな場所は強、音楽共有や発表会は弱〜オフ+ヘッドホンが基本です。
- Q声が小さい・こもる・バリッと割れる。最短で直すには?
- A
機材の前に距離が最重要。
- 小さい→5cm近づく/入力ゲインをわずかに上げる
- こもる→真正面に向け直す/ポップガード(風よけ)で息を整える
- 割れる→5cm離す/入力の自動調整をオンに戻す
- これで改善しない時は別のUSBポートやケーブルも疑います。
- Q会議室で“遠くの人の声”が弱い。どうすれば?
- A
まずスピーカーフォンを中央に。席は内側に寄せる、発言者はマイク方向を向く。6人を超えたら一回り上のクラスや連結対応機を検討。長机では中央よりやや発言者側に寄せると改善します。
- QノートPC内蔵マイクはダメ?最低限どうすれば?
- A
使えますが、キーボード音・ファン音を拾いやすいのが弱点。
- PCを顔の正面・30〜40cmに置く
- カーテンを閉める/机に布を敷く
- イヤホンを使って相手の声がマイクに回り込むのを防ぐ
- これで“急ぎの会議”は乗り切れます。常用は外付け機材が安心です。
- Q「24bit/96kHz」みたいなハイレゾ表記、会議で意味ある?
- A
会議の聞き取りやすさはマイクの位置・指向性・エコー対策が主役。48kHz対応なら十分余裕があり、96kHzで劇的に通るわけではありません。予算は良い置き方ができる道具に回すのが費用対効果◎。
- Q同じ部屋で複数PC/スマホが参加するとすぐキーン…対策は?
- A
スピーカーONの端末は1台だけにし、他はマイク・スピーカーの両方をミュート。どうしても複数台必要なら、発言端末=ヘッドセット、表示専用端末=音声完全オフにすると安全です。
